LIANYUNGANG SODA ASH CO.,LTD.
0518-86088666
News center
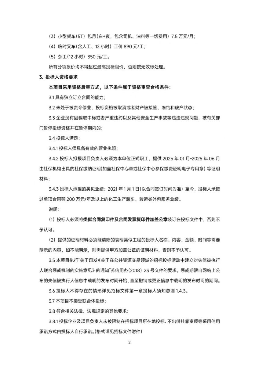
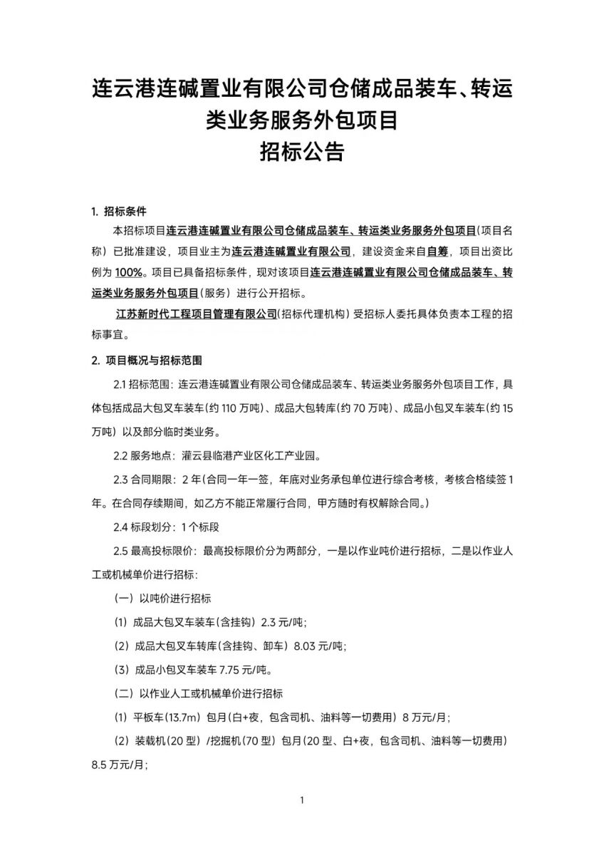
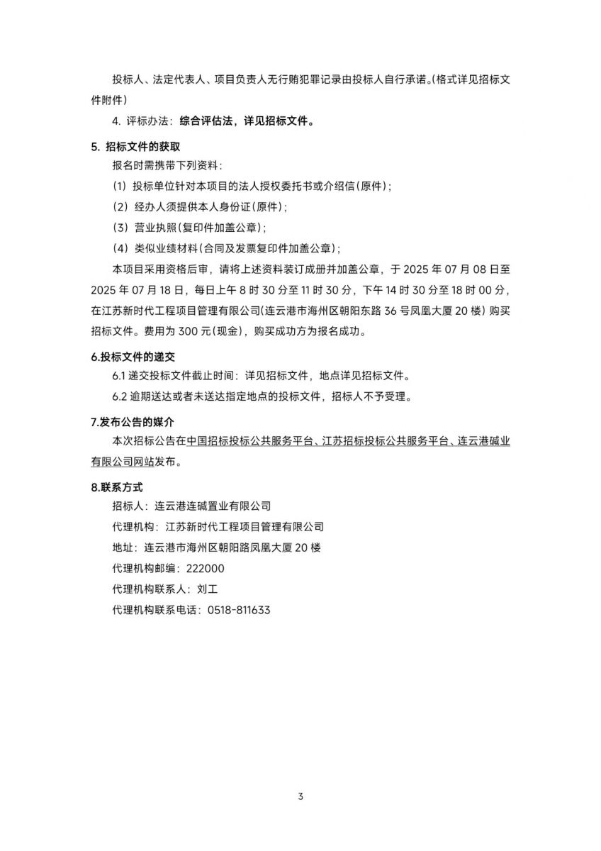
contact us
.jpg)
.jpg)
.jpg)
地址:中國(guó).江蘇.連云港 郵編:222200
郵箱:sales@lygsoda.com
網(wǎng)址:ridentdigital.com
電話:0518-86088666 傳真:0518-86081111
純堿銷售:0518-86088888;氯化銨銷售:0518-80688726
空分、?;N售:0518-86088728;外貿(mào):0518-86088729
返回
頂部